北京
A 安徽
B 北京
C 重庆
F 福建
G 广东
G 广西
G 甘肃
H 河北
H 河南
H 湖北
H 湖南
H 黑龙江
H 海南
J 吉林
J 江苏
J 江西
L 辽宁
N 宁夏
S 上海
S 四川
S 山东
S 山西
S 陕西
T 天津
Y 云南
Z 浙江
M 内蒙古
Q 青海
X 新疆
祝广大考生金榜题名
开通
VIP
首页
高考资讯
选科
大学选科查询
专业选科查询
按选科查专业
全景选科
一键智能选科
高校库
高校库
985院校
211院校
中外合作办学
双一流大学
专业库
本科专业
专科专业
高职本科
职业库
填志愿
院校优先填报
专业优先填报
城市优先填报
一键填报
自主填报
志愿批次表
一分一段表
历年批次线查询
录取分数线查询
分数与排名变化
提前批
填报服务
咨询师预约
一对一填报服务
大学生涯
测评
霍兰德职业倾向测评
MBTI职业性格测试
职业价值观
学科能力感评估
知识兴趣测试
职业锚测评
登录
|
注册
基本信息
档案袋
修改密码
退出
短信快捷登录
手机账号登录
会员卡快捷登录
获取验证码
登录
手机号登录
忘记密码
此项开通VIP专属功能,
开通VIP后才可使用!
立即开通
已有VIP,马上登录 >
----------------- 开通后可解锁25+专属功能 -----------------
AI填报
招生要点解析
智能选科
分数线
更多功能
此功能需要购买一对一填报服务后,
方可使用!
查看详情
----------------- 开通后可解锁29+专属功能 -----------------
AI填报
招生要点解析
智能选科
分数线
更多功能
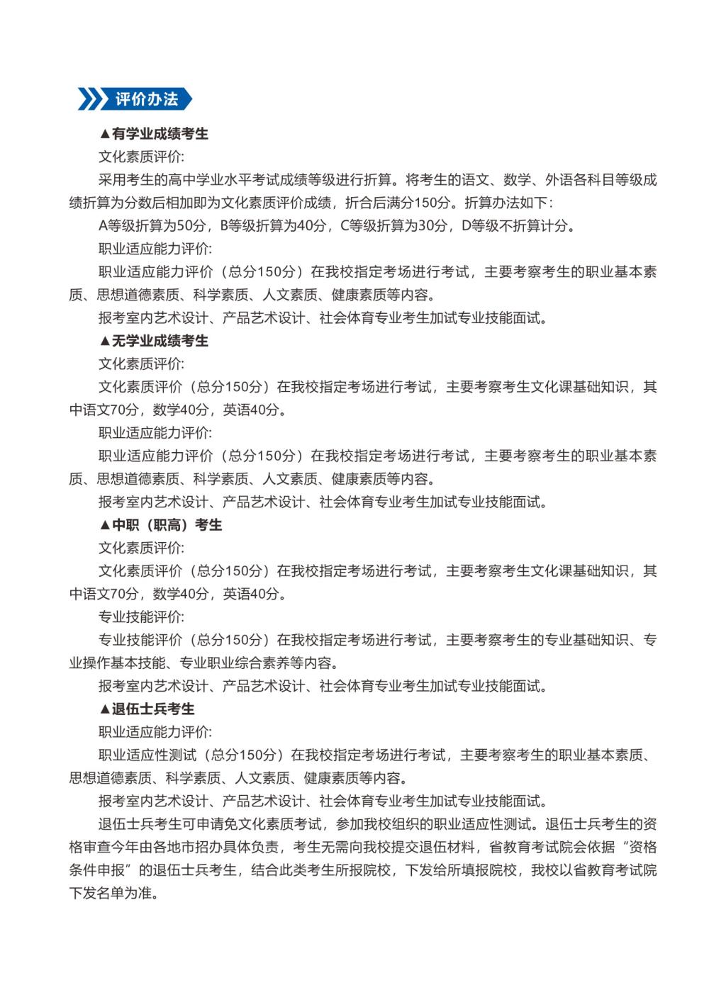
河南经贸职业学院2023年单独招生简章
2023年03月18日 • 来源: 三优生涯整理 • 浏览数: 62
×
确认
×
确认